咨询热线
电话
咨询热线:
QQ
在线沟通:
微信
扫一扫关注
网站首页:行业新闻
来源:北极星环保网
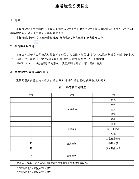
日前,国家市场监督管理总局、中国国家标准化管理委员会发布《生活垃圾分类标志》,全文如下:
扫一扫关注微信