联系人:孔经理
服务热线:010-87238219
手机:13810783939
传真:010-67857211
公司邮箱:market06@bjsri.cn
来源:中华人民共和国生态环境部
各有关单位:
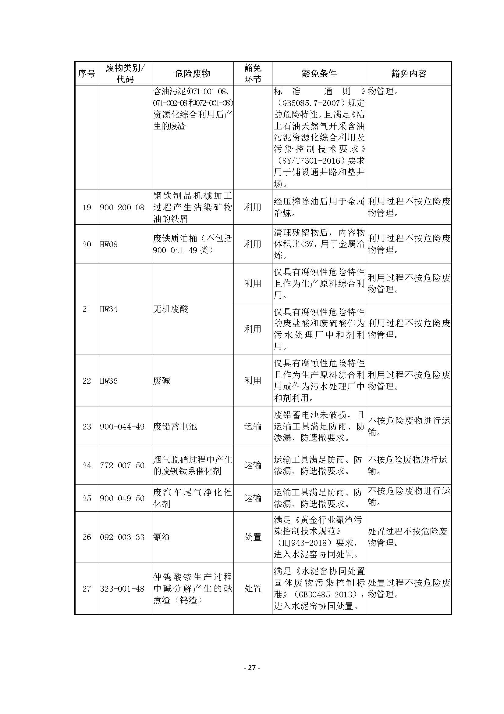
为贯彻落实《中华人民共和国环境保护法》和《中华人民共和国固体废物污染环境防治法》,加强危险废物环境管理,我部组织编制了《国家危险废物名录(修订稿)》(征求意见稿)。现印送给你们,请研究提出书面意见,并于2019年10月10日前反馈我部。
联 系 人:固体废物与化学品司刘宏博、张龙
电 话:(010)66556293
传真:(010)66556252
邮箱:hwmd@mee.gov.cn
通信地址:北京市西城区西直门南小街115号
邮政编码:100035
附件:1.征求意见单位名单
生态环境部办公厅
2019年9月5日
(此件社会公开)
附件1
征求意见单位名单
最高人民法院办公厅
最高人民检察院办公厅
发展改革委办公厅
教育部办公厅
科技部办公厅
工业和信息化部办公厅
公安部办公厅
财政部办公厅
住房城乡建设部办公厅
交通运输部办公厅
农业农村部办公厅
卫生健康委办公厅
应急部办公厅
海关总署办公厅
税务总局办公厅
市场监管总局办公厅
各省、自治区、直辖市生态环境厅(局)
新疆生产建设兵团生态环境局
中国环境科学研究院
生态环境部固体废物与化学品管理技术中心
生态环境部土壤与农业农村生态环境监管技术中心
生态环境部各督察局
中国环境监测总站
生态环境部环境发展中心
生态环境部南京环境科学研究所
生态环境部华南环境科学研究所
生态环境部环境规划院
生态环境部环境工程评估中心
中国环境科学学会
中国环境保护产业协会
中华环保联合会
中国石油和化学工业联合会
中国煤炭工业协会
中国有色金属工业协会
中国化学制药工业协会
中国农药工业协会
中国电池工业协会
中国涂料工业协会
中国非金属矿工业协会
中国汽车工业协会
中国再生资源回收利用协会
中国物资再生协会
中国循环经济协会
中国皮革协会
中国表面工程协会
中国电子元件行业协会
中国钢铁工业协会
中国造纸协会
(部内征求督察办、综合司、法规司、科财司、生态司、水司、海洋司、大气司、气候司、土壤司、环评司、监测司、执法局、应急中心意见)



























扫一扫关注微信